Texas Instruments TPS7A80 Low-Dropout Linear Regulators (LDOs)

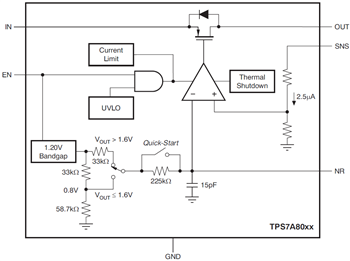
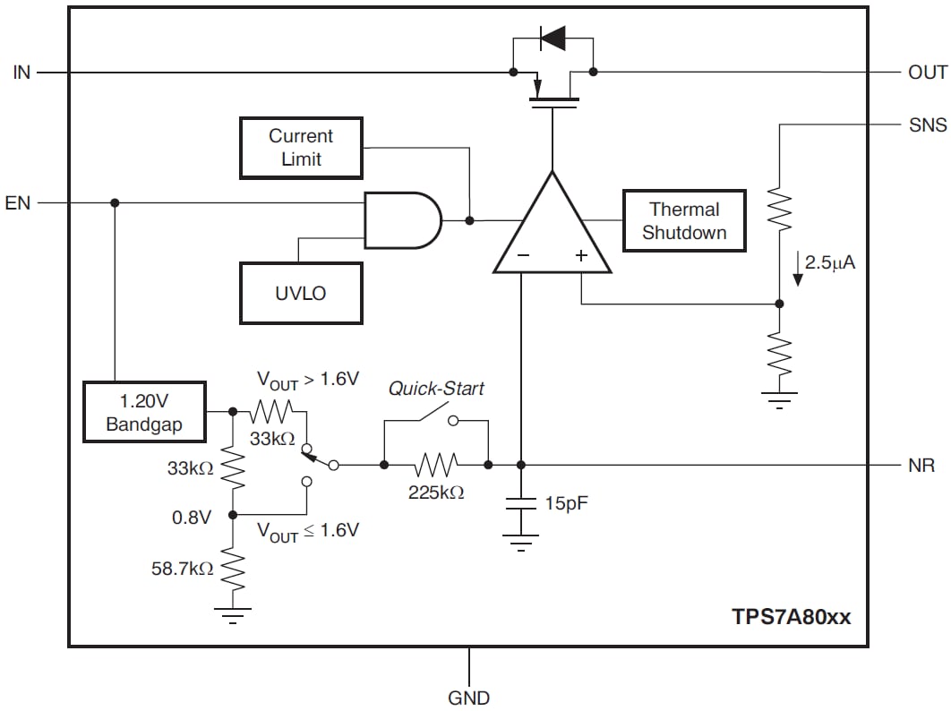
Texas Instruments TPS7A80 Low-Dropout Linear Regulators (LDOs) offer very high power-supply ripple rejection (PSRR) at the output. These LDO regulators use an advanced BiCMOS process and a PMOSFET pass device to achieve very low noise, excellent transient response, and excellent PSRR performance. The TPS7A80 family is stable with a 4.7µF ceramic output capacitor and uses a precision voltage reference and feedback loop to achieve a worst-case accuracy of 3% overall load, line, process, and temperature variations. These devices are fully specified over the temperature range of –40°C to +125°C. The Texas Instruments TPS7A80 is offered in a 3mm×3mm, VSON-8 package with a thermal pad.

Features

  • Low-dropout 1A regulator with enable
  • 0.8V to 6V adjustable output voltages 
  • 0.8V to 6V fixed output voltages 
  • Wide-bandwidth high PSRR
    • 63dB at 1kHz
    • 57dB at 100kHz
    • 38dB at 1MHz
  • (14 × VOUT) µVRMS typical (100Hz to 100kHz) low noise 
  • Stable with a 4.7µF ceramic capacitor
  • Excellent load/line transient response
  • 3% overall accuracy (over load/line/temp)
  • Overcurrent and overtemperature protection
  • 170mV typical at 1A very low dropout 
  • 3mm×3mm VSON-8 DRB package

Applications

  • Telecom infrastructure
  • Audio
  • High-speed I/F (PLL/VCO)

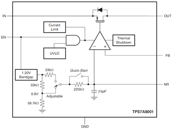
Functional Block Diagrams

Published: 2018-04-02 | Updated: 2022-11-17