Texas Instruments TPSM86838EVM Evaluation Module
Texas Instruments TPSM86838EVM Evaluation Module is configured to evaluate the operation of the TPSM86838. The TPSM86838 is a high-efficiency, high-voltage input, easy-to-use, synchronous buck power module. The TPSM86838 incorporates power MOSFETs, a shielded inductor, and basic passives, reducing the solution size. The TPSM86838 is developed for systems powered by 12V, 19V, and 24V power-bus rails. The device has a wide operating input voltage range of 4.5V to 28V.The TI TPSM86838EVM Evaluation Module supports up to 8A continuous output current, with a D-CAP3 control mode to provide an easy-to-design and stable regulation with very few external components.
Features
- 4.5V to 28V Input voltage range
- 0.6V to 5.5V Output
- 8A Continuous output current capability
- 19-pin, 5.0mm x 5.5mm QFN HotRodâ„¢ package
Applications
- Industrial PC, EPOS, factory automation and control
- Monitors, TVs, speakers, PCs and notebooks, and portable electronics
- General purposes for 12V, 19V, 24V power-bus supply
- Multifunction printers, video conference system
Kit Contents
- One TPSM86838EVM board
- EVM disclaimer Read Me
Layout
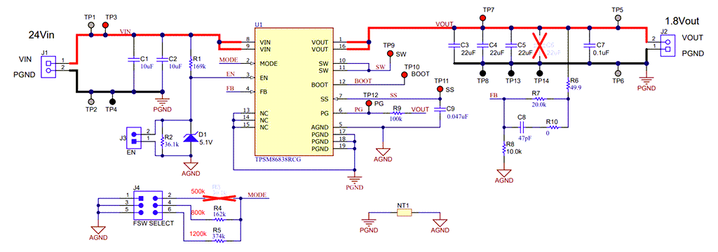
Schematic Diagram
Published: 2024-02-08
| Updated: 2024-03-29
